
01 基本概况
从1990年至今,我国宠物行业经历了启蒙期、孕育期、发展期,目前已进入成熟期。虽然我国宠物产业起步较晚,但却是长坡厚雪的优质成长赛道。
2022年中国城镇犬猫数量超过11655万只,较2021年增长3.7%。其中,犬5119万只,较2021年减少5.7%;猫6536万只,较2021年增长12.6%。

犬和猫仍是养宠人群最喜欢的宠物类型。其中,犬的占比为51.3%,较往年略有回落猫的占比为60.7%,呈持续上升趋势。

宠物背后已经形成从出生到死亡的完整产业链,覆盖宠物繁殖饲养、宠物食品、宠物用品、宠物医疗、宠物美容、宠物保险、宠物驯养以及宠物善终等。
随着人们对宠物的情感投入越来越多,宠物行业将继续为中国的经济增长和就业创造机会,成为一个值得关注的发展领域。
02 市场规模
宠物产业正以惊人的速度蓬勃发展,成为全球最具潜力和可持续增长的产业之一。根据数据,全球宠物市场规模已接近9000亿美元。
在中国,宠物市场也呈现出蓬勃的增长趋势。截至2022年,我国宠物市场规模已达2706亿元,同比增长8.7%。预计到2023年,这一数字将增至2977亿元。

宠物食品在宠物产业内占据主导地位,成为受益最大的子行业,其市场份额占比高达50.7%。随着宠物产业需求的不断拓展,宠物商品和服务的种类也不断增加,已经形成了涵盖宠物的全生命周期,从食物、住所,到医疗、服务等完整产业链。宠物医疗、宠物用品、宠物服务的市场份额分别为29.1%、13.3%和6.8%。
03 产业链剖析

宠物产业的上游部分主要包括宠物繁殖及交易。目前,中国尚未出现大规模的专业机构或规范统一的供给渠道。这一赛道的参与者主要是较为分散的个体工商户或个人,因此缺乏规模效应,市场的集中度相对较低。
宠物产业的中游主要包括宠物产品,其中宠物食品和宠物用品是关键领域。这两个子行业规范化程度较高,但市场竞争激烈。宠物食品市场有知名品牌,但市场集中度有提升空间。宠物用品市场包括玩具、床上用品等,也吸引了众多竞争者。
宠物服务属于宠物产业的下游领域,包括宠物医疗、美容、殡葬、训练等非刚需项目。这些服务的特点是客单价较高,但除宠物医疗外,尚未出现头部品牌,市场相对碎片化。尽管竞争激烈,但宠物服务领域的利润空间较广阔。未来,这一领域可能迎来更多创新和品牌竞争。
04 重点企业

05 区域分布
中国宠物产业的区域分布主要集中在一线城市和发达地区,如北京、上海、广东、浙江等。这些地区有更高的宠物人口和更多的宠物主人,因此宠物市场规模较大。
此外,中国的宠物产业也逐渐向二线城市和农村地区扩展,宠物市场呈现出潜力巨大的特点。随着消费水平的提高,更多人开始饲养宠物,并在宠物用品、医疗和服务等方面进行投资。

06 相关政策
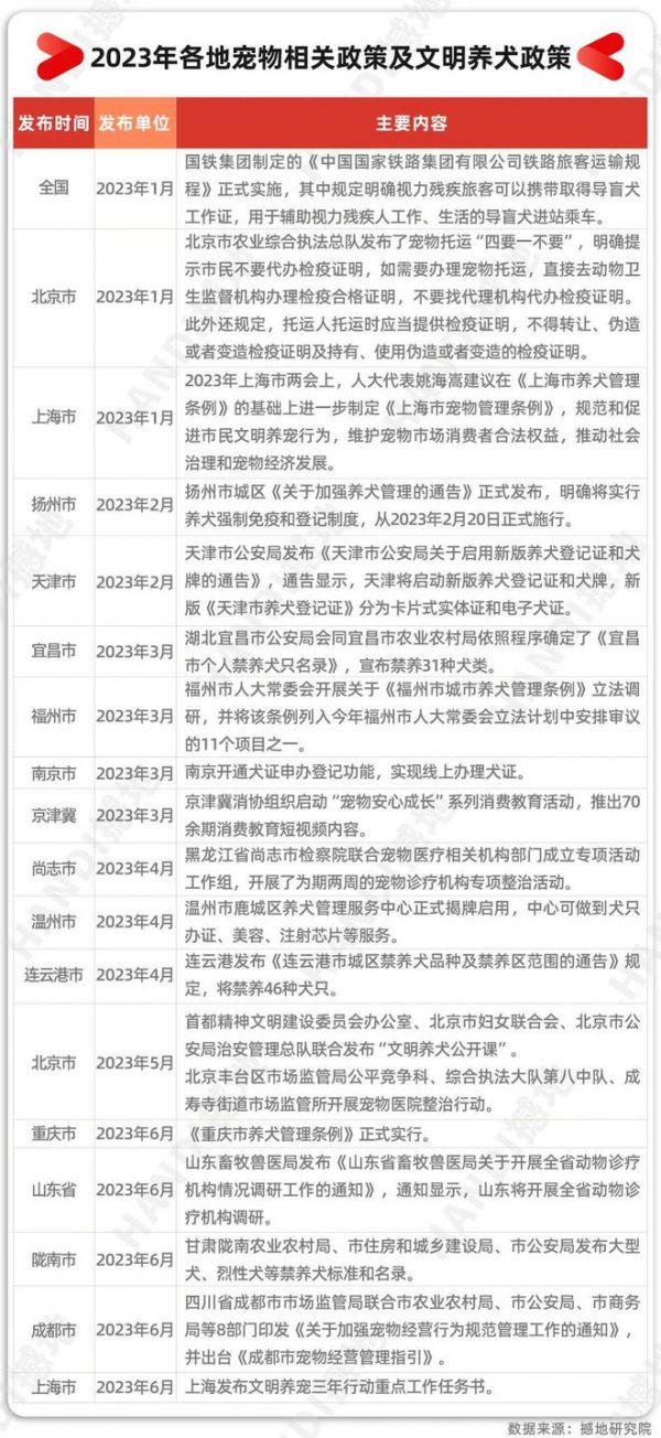
中国政府在宠物产业方面采取了一系列政策,包括《宠物管理法》《食品安全法》《健康与医疗法》以及一系列质量监管和标准,这些政策和措施有助于维护宠物权益、提高宠物产品和服务的质量,同时也促进了宠物产业的增长。

相关知识
2023年中国宠物行业市场前景及投资研究报告(简版)
2023年中国宠物行业产业链上中下游市场分析(附产业链全景图)
我国宠物行业现状概览
2023年中国宠物用品产业链图谱研究分析
宠物市场增长减缓,2023年规模约2793亿元
2023年全球及中国...
2020年中国宠物一次性卫生护理竞争格局及行业重点企业分析
2023年中国宠物保险行业竞争格局及未来发展趋势预测报告
中国宠物洗浴用品产业竞争策略及投资前景分析报告2024
2020年中国宠物行业发展全景分析(附宠物数量、市场规模及结构、宠物企业等)[图]
网址: 我国宠物市场蓬勃增长,透视2023年宠物产业及重点企业 https://m.mcbbbk.com/newsview33814.html
| 上一篇: 一闻 | 宠物市场乱象,我们该如 |
下一篇: 宠物养护与驯导就业方向及前景:大 |