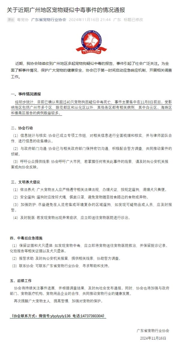
11月16日,广东省宠物行业协会发布情况通报,近期,该协会陆续收到广州地区多起宠物狗疑似中毒的报告,事件引起了社会广泛关注。为全面了解事件情况,保护广大宠物的健康安全,协会已启动应急响应机制,开展相关调查工作。
经初步统计,目前已确认有超过40只宠物狗因疑似中毒死亡,事件主要集中在11月8日前后。受影响地区包括广州市多个区,除花都区和从化区以外,其他各区都有相关病例,其中白云区、海珠区和番禺区报告的病例数量较多。
详细内容如下:

©2024中央广播电视总台版权所有。未经许可,请勿转载使用。
查看原图 490K
免责声明:本内容来自腾讯平台创作者,不代表腾讯新闻或腾讯网的观点和立场。
举报
不肝不氪,武将招降+养成!经典三国,全靠智商策略获胜!

相关推荐
智商173有多恐怖?我自己测了才92,你敢测测智商有多高吗?


作者其他文章

最新研究:气候变暖加速喜马拉雅山高山树线向高海拔扩张

忍3上线福利多多,人气角色免费送!超强SSR武器四选一!

相关知识
广东通报宠物狗中毒事件:已确认有超过40只宠物狗因疑似中毒死亡
广东宠物行业协会通报近期宠物中毒事件:已确认有超过40只宠物狗因疑似中毒死亡
超40只宠物狗疑似中毒死亡!当地通报——
超40只宠物狗疑似中毒死亡!当地通报→
超40只宠物狗疑似中毒死亡,相关协会通报称正配合警方调查
超40只宠物狗疑似中毒死亡!当地通报
超40只宠物狗疑中毒死亡 广州宠物行业协会:疑嗅到粉状有毒物质
广州超40只宠物狗疑似中毒死亡,相关通报
超40只宠物狗疑似中毒死亡!官方通报
超40只宠物狗疑中毒死亡,官方通报
网址: 广东省宠物行业协会:已确认有超过40只宠物狗因疑似中毒死亡 https://m.mcbbbk.com/newsview593753.html
| 上一篇: 死亡数字还在增加!广东多区超40 |
下一篇: 适合新手养的六种仓鼠。养鼠小知识 |