转自:前瞻产业研究院
行业主要上市公司:牧原股份(002714)、正邦科技(002157)、温氏股份(300498)、新希望(000876)等。
本文核心内容:政策历程图、国家层面生猪养殖行业政策、各省市生猪养殖行业政策、生猪养殖行业重点政策解读。
规模化养殖是生猪生产发展的“主旋律”
2007年,国务院发布《关于促进生猪生产发展稳定市场供应的意见》,明确指出鼓励发展标准化规模养殖、加强对散养户的引导和扶持;2016年,《全国生猪生产发展规划(2016-2020年)》中提到将全国生猪生产的区域布局划分为重点发展区、约束发展区、潜力增长区和适度发展区4个区域,并提出了促进生猪生产发展的重点任务;2019年,《关于稳定生猪生产保障市场供给的意见》指出,要优化疫情处置和调运监管、深入推进标准化规模养殖;2021年,《“十四五”全国畜牧兽医行业发展规划》指出,确保猪肉自给率保持在95%左右,猪肉产能稳定在5500万吨左右,生猪养殖业产值达到1.5万亿元以上。促进生猪养殖发展政策众多,规模化养殖是生猪生产发展的“主旋律”。

国家层面政策汇总及解读
1、国家层面生猪养殖行业政策汇总
随着经济的不断发展、人们生活水平的日益提高,肉类市场规模及覆盖消费者群体不断扩大。国家相继出台了多项政策,对生猪养殖行业的健康有序发展起到重要作用。具体政策如下:




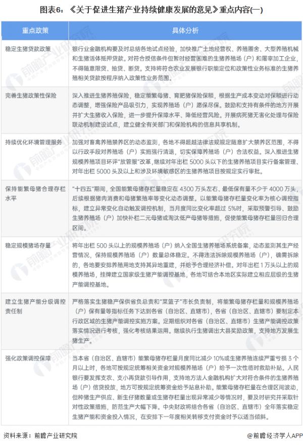
2、《关于促进生猪产业持续健康发展的意见》
2021年8月6日,农业农村部、国家发展改革委、财政部、生态环境部、商务部、银保监会联合发布《关于促进生猪产业持续健康发展的意见》,《意见》指出用5-10年时间,基本形成产出高效、产品安全、资源节约、环境友好、调控有效的生猪产业高质量发展新格局,产业竞争力大幅提升,疫病防控能力明显增强,政策保障体系基本完善,市场周期性波动得到有效缓解,猪肉供应安全保障能力持续增强,自给率保持在95%左右。


3、《“十四五”全国畜牧兽医行业发展规划》
2021年12月14日,农业农村部发布《“十四五”全国畜牧兽医行业发展规划》,《规划》指出,优化区域布局与产品结构,重点打造生猪、家禽两个万亿级产业,奶畜、肉牛肉羊、特色畜禽、饲草四个千亿级产业,着力构建“2+4”现代畜牧业产业体系。落实生猪稳产保供省负总责和“菜篮子”市长负责制,确保猪肉自给率保持在95%左右,猪肉产能稳定在5500万吨左右,生猪养殖业产值达到1.5万亿元以上,着力提升发展质量,加强产能调控,缓解“猪周期”波动,增强稳产保供能力。

31省市层面的政策汇总及解读
2019-2022年,天津、湖南、陕西、山东等部分省市也发布了生猪养殖行业政策,主要涉及资金贷款补贴、生态环境保护、打击防范“炒猪”行为等。

根据经济社会发展水平、资源环境承载能力、市场消费需求等因素,将全国生猪养殖业划分为调出区、主销区和产销平衡区。调出区包括湖北、湖南、河南、广西、辽宁、吉林、黑龙江、河北、安徽、山东、江西等省份,稳步扩大现有产能,加快产业转型升级,提升规模化、标准化、产业化水平,实现稳产增产。主销区包括广东、浙江、江苏、北京、天津、上海等省份,重点引导大中型企业建设养殖基地,确保一定的自给率。产销平衡区包括内蒙古、山西、海南、四川、重庆、云南、贵州、福建、西藏、陕西、甘肃、青海、宁夏、新疆(含新疆生产建设兵团)等省份,重点挖掘增产潜力,推进适度规模经营,因地制宜发展地区特色养殖,确保基本自给。

更多本行业研究分析详见前瞻产业研究院《中国生猪养殖行业市场前瞻与投资战略规划分析报告》,同时前瞻产业研究院还提供产业大数据、产业研究、产业规划、园区规划、产业招商、产业图谱、产业链咨询、技术咨询、IPO募投可研、IPO业务与技术撰写、IPO工作底稿咨询等解决方案。
更多深度行业分析尽在【前瞻经济学人APP】,还可以与500+经济学家/资深行业研究员交流互动。

相关知识
重磅!2023年中国及31省市宠物医疗行业政策汇总及解读(全)
重磅!2023年中国及31省市宠物医疗行业政策汇总及解读(全)
2023年中国及31省市宠物医疗行业政策汇总及解读(全)
重磅!2022年中国及31省市宠物食品行业政策汇总及解读(全)
重磅!2023年中国及31省市宠物医疗行业政策汇总及解读(全)提升宠物诊疗规范化水平
重磅!2023年中国及31省市宠物医疗行业政策汇总、解读及发展目标分析 提升宠物诊疗规范化水平
重磅!2023年中国及31省市宠物医疗行业政策汇总及解读提升宠物诊疗规范化水平
2022年我国各省市宠物食品政策汇总及解读.docx
重磅解析!2024年中国宠物行业政策大变革,投资机会如何把握?
生猪养殖行业市场深度调研及发展现状、供需格局分析2024
网址: 重磅!2023年中国及31省市生猪养殖行业政策汇总及解读(全)政策加持下迎来发展新机遇 https://m.mcbbbk.com/newsview715868.html
| 上一篇: [财信证券]:农林牧渔行业月度点 |
下一篇: 国家养猪政策有哪些?养猪政策相关 |